陶瓷膜错流式液固分离装置的核心技术是无机陶瓷膜,将陶瓷膜装入金属容器内组成不同规格的膜组件,采用高效的“错流”过滤方式。该装置由分离系统、自动反冲系统、自动清洗系统、自动控制系统组成。
装置特点:
●化学稳定性好、耐酸碱和有机溶剂;
●耐高温、抗微生物能力强;
●过滤精度高、易再生;
●自动化控制连续操作、操作维护简单、设备利用率高;
●设备结构紧凑、占地面积小;
●配套功率低、节能效果好;
●工作环境清洁、无污染;机械强度大、使用寿命长。
●适用于高温、高压、强腐蚀有机膜不能使用的工况条件。
工作原理
无机陶瓷膜分离技术是基于多孔介质的筛分效应进行物质的分离,即被过滤液体用泵送入表面涂有陶瓷膜的通道内,膜层将所有粒径大于膜孔径的物质截留下来,净化液将通过膜层和支撑体,将被过滤的液体流动的方向和净化液体渗出的方向垂直,形成错流过滤,通道内液体的流动可减轻污染层的形成。
.jpg)
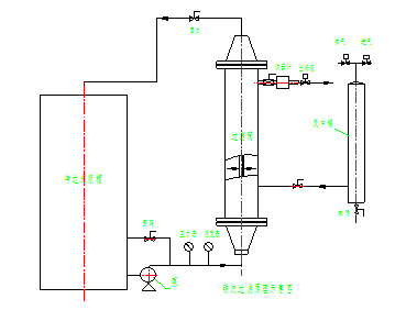
工艺流程图
.jpg)
应用领域
石油化工
化学溶液的精密过滤和净化;催化剂的回收和富集;产品净化分级浓缩;废油净化处理再生;油田注水净化处理。
煤 炭
煤矿矿井水过滤;洗煤水过滤 。
生物制药
抗生素:硫酸枯杆菌素,头孢菌素,肌苷、红霉素等;发酵有机酸:乳酸,柠檬酸等;氨基酸:赖氨酸、谷氨酸。苯丙氨酸、甘氨酸等;维生素:维生素C,维生素B2,维生素B12;中成药:各种单方复方口服液、注射剂、中药提取物等;酶制剂:脂酸酶、蛋白酶等;生化产品:胸腺肽、干扰素、疫苗等;天然产物提取物:葱根素、大豆多肽,天然色素、茶多酚等。
食品饮料
乳品:牛初乳,酸奶、乳清蛋白杀菌和浓缩,蛋白质标准化;酒类:葡萄酒、啤酒,果酒、黄酒等;果树汁:苹果汁、红莓子汁、凤梨汁等;糖:甜菜糖、蔗糖、淀粉糖等;酿造制品:酱油、醋;茶叶深加工:茶饮料、儿茶等;大豆深加工:多肽、异黄酮,低聚糖;海洋动植物产品深加工。
环保废水
钢铁厂冷轧乳化液废水;印钞擦版废水;汽车行业含油乳化液废水;机加工行业切削液,脱脂液废水;油脂行业碱炼洗涤废水;油脂行业 炼洗涤废水;工业酸碱废水;染料及漂染等高浓度COD/BOD废水;含重金属及放射性成分废水;电镀行业废水;研磨和微电子废水。
不同行业母液过滤效果
.jpg)
用户现场
